2026中国企业出海美国招聘实操指南:全方位行业布局与人才搭建!
2026 想出海美国招聘,90% 企业都栽在这三点:合规被罚、核心人才难招、本土化运营断层。叠加 2026 美国中期选举,政策波动加剧,招聘门槛恐怕会再次升级!那么问题来了,还要不要出海美国?出海美国的企业该如何布局?美国招聘的人才搭建该如何不免违规?
本文结合智乐聘《2026 中国企业出海招聘白皮书》核心数据,拆解近3年出海美国招聘痛点、美国人才分布与实战案例,希望能帮助更多的中企打赢这场“美国招聘攻坚战”!在智乐聘回复【白皮书】,可查看全美各州人才地图、各行业薪酬数据、以及各行业美国招聘真实案例。
一、中企出海美国概况:哪些企业在布局?有哪些新机会?
2023—2025 年,中企出海美国招聘从狂热扩张、经历阵痛,逐步走向理性重构。如今美国市场已不是低价铺货的战场,而是品牌与技术的核心试炼场。
出海美国的五大主力行业
1.新能源汽车与储能:比亚迪、宁德时代、国轩高科及供应链企业为主力。
2.科技硬件:大疆、影石 Insta360、九号公司等全球份额领先企业。
3.跨境电商与 DTC 品牌:SHEIN、Temu、安克创新等,为近年用人增长最快板块。
4.高端制造与工程机械:三一重工、徐工、顾家家居等,加速布局渠道与生产基地。
5.泛娱乐新业态:TikTok、ReelShort 短剧、米哈游、泡泡玛特等,成为 2025—2026 年人才招聘黑马。
以上比较具有代表性,另外像餐饮新消费、医疗、机器人等企业也在加速走向美国市场。
(泡泡玛特首次登陆美国梅西百货节日花车游行
图片来源:上海证券报)
各行业出海特点与核心机会
1. 新能源、储能:曲线入局,墨西哥 + 北美自贸协定成主流
特点:受 IRA 政策、关税与技术壁垒限制,中企多采用 **“墨西哥建厂 + USMCA 避税”** 模式进入美国市场。
核心机会:在墨西哥建厂以此规避高额成本,既享受自贸红利,又能就近供应美国市场,是当前最稳妥的落地路径。
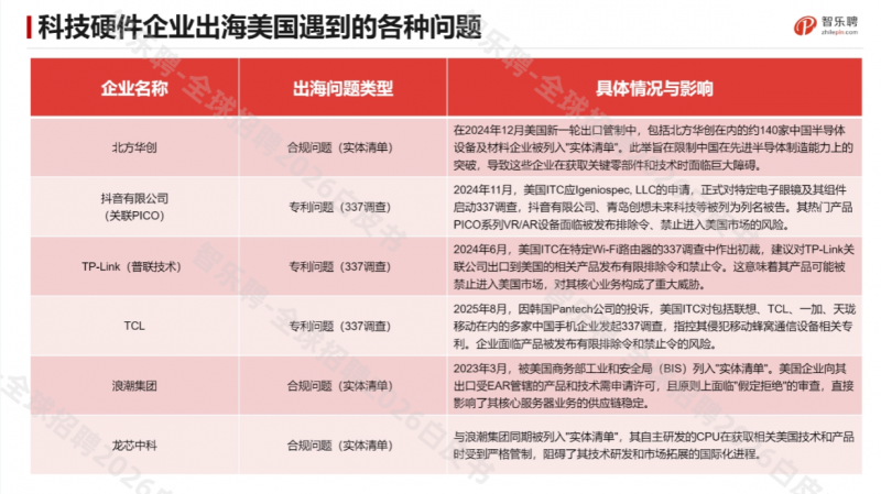
2. 科技硬件:合规与专利先行,认证决定生死
特点:美国合规、专利壁垒极高,近 37.2% 企业因合规与专利问题受挫。
核心机会:FCC、FDA 认证前置 + 专利布局,守住合规底线,才能稳定占据市场、顺利招聘研发与合规人才。
3. 泛娱乐:彻底本地化,合规前置是生存关键
特点:受文化、数据安全、内容监管影响最大,必须实现运营本地化、数据本地存储、合规团队前置。
核心机会:企业合规意识大幅提升,79.3% 企业提前搭建本土合规团队,本地化与合规能力直接决定长期空间。
4. 高端制造 & 工程机械:渠道优先,稳扎稳打落地
特点:76.5% 企业以美国本土经销商模式开拓市场,先建渠道、控风险、树口碑,再逐步落地生产与研发。
核心机会:在于渠道深耕与本地化服务升级,而非盲目重资产投入。
5. 跨境电商 & DTC 品牌:从低价到品牌,合规构筑壁垒
特点:行业已完成从 “低价铺货” 到品牌化、本土化、合规化转型。
核心机会:重视品牌建设,海关、税务、知识产权合规成为核心竞争力,靠精细化运营与合规体系建立长期壁垒。
2026 年中企出海美国,只要踩准合规与本土化节奏,就能在全球第一大消费市场站稳脚跟、打开长期增长空间。想要获取各行业出海美国的相似数据,可以参考智乐聘全球猎头公司发布的《2026 中国企业出海招聘白皮书》。
(图片来源:智乐聘全球猎头公司《2026中国企业出海招聘白皮书》)
二、核心干货:美国招聘岗位解析(怎么招、招什么人)
随着中企出海步伐加快,美国招聘、海外人才招聘成为核心环节。中企在美国招聘策略已从“国内人才派驻”转向“本土招聘+核心人才派驻”,这一转变不但丰富了中企出海的选择路径,同时也为智乐聘等美国猎头公司提供了广阔发挥空间。
美国招聘岗位类型及变化趋势
中企出海美国招聘的岗位主要分为四大类,近年来随战略转型呈现明显变化:
1. 开拓市场型岗位:需求攀升,聚焦本土营销
此类岗位包括销售、市场推广、渠道管理等,2023-2025年年均需求增长38.6%,预计2026年增长50.3%。趋势呈现“本土化、专业化、精细化”等特点。如新能源销售需熟悉美国政策;岗位细分,出现短视频营销、经销商管理等细分岗位。
2. 研发中心型岗位:稳步增长,注重高端人才与双向交流
此类岗位包括研发工程师、数据科学家等,2023-2025年年均需求增长30.2%,预计2026年增长42.1%。趋势呈现“高端化、国际化、双向交流”。很多出海美国企业已经组建国际化研发团队或者直接招聘美国专家来华交流,同时派遣国内人才赴美学习。
3. 建立工厂型岗位:快速增长,聚焦技术与管理人才
此类岗位包括工厂厂长、技术工程师等,2023-2025年年均需求增长45.8%,预计2026年增长58.7%。趋势呈现“技术化、专业化、精细化”:自动化、智能化提升,技术岗位需求激增;管理人才需熟悉美国生产标准和劳动法规。
4. 本地化运营型岗位:爆发式增长,覆盖全行业
此类岗位包括运营经理、合规专员、人力资源经理等,2026年发展趋势呈现“全面化、专业化、精细化”等特点;TikTok、希音、国内TOP级短剧公司均通过智乐聘等美国猎头公司大量招聘本土运营、合规人才,智乐聘更是凭借丰厚的人才资源,为企业提供了精准海外人才招聘服务,收获了一致好评。
(图片来源:智乐聘全球猎头公司《2026中国企业出海招聘白皮书》)
美国招聘人才的形式及变化趋势
随着中企出海美国的战略从“试探布局”向“深度扎根”转型,招聘岗位的形式也随之迭代优化。
1. 本地招聘:核心主流形式,适配深度本土化需求
本地招聘已成为2026年中企出海美国招聘的核心形式,根据智乐聘美国猎头事业部在《2026中国企业出海招聘白皮书》的描述,2025年中企出海美国招聘的本土人才占比达76.9%,预计2026年将提升至82%以上,核心原因是本土人才更熟悉美国市场规则、文化背景、监管政策,能快速对接市场、规避跨文化沟通风险,降低企业运营成本。
本地招聘的核心适配岗位:是本地化运营、销售、合规、供应链、本土技术服务等岗位,这类岗位直接对接美国市场、消费者及监管机构,对本土适配性要求极高。例如智乐聘美国猎头事业部操作的希音、Temu等跨境电商企业,本地招聘的运营、供应链人才占比超90%。
2. 外派招聘:核心岗位补充,保障企业核心体系落地
外派招聘作为本地招聘的补充形式,主要针对企业核心管理、核心研发、核心技术管控等岗位,目的是将中企国内成熟的管理模式、核心技术体系传递到美国分支机构,保障美国业务与国内总部的协同统一,同时监督本土团队的运营效率。
外派招聘的岗位多为企业核心骨干,如美国分公司总经理、核心研发负责人、供应链总监等,这类岗位要求候选人既具备丰富的国内从业经验,又具备一定的跨文化管理能力和英语沟通能力。例如,BYD在墨西哥建厂初期,就外派邹舟到墨西哥指导本地团队搭建生产体系、适配技术标准;三一重工在美国拓展市场时,外派了周福贵作为核心管理,协助本土团队对接经销商、规范渠道管理。
值得注意的是,近年来外派招聘呈现“精准化、短期化”趋势,中企不再盲目外派大量人员,而是聚焦核心岗位精准外派,且外派期限多为1-2年,待本土团队成熟后逐步交接,降低外派成本。
(比亚迪墨西哥分公司国家经理邹舟出席活动
图片来源:广东省汽车行业协会)
3. 美籍专家来华:技术与经验双向赋能,助力中美协同发展
美籍专家来华是近年来中企出海美国招聘的新型形式,也是实现“中美双向赋能”的重要路径,一方面将美国先进的技术、市场经验、行业标准引入中国企业,助力企业优化产品和技术体系;另一方面,让美籍专家深入了解中企的核心优势,为中企美国业务的拓展提供精准指导和资源对接。
这类招聘主要集中在高端研发、行业合规、市场战略等领域。
总体来看,中企出海美国招聘岗位的形式,已形成“本地招聘为核心、外派招聘补短板、美籍专家来华促协同”的多元化格局,这一变化既是中企深度本土化的必然要求,也是中企实现全球化协同发展的关键。智乐聘作为专业美国猎头公司,可以根据企业不同岗位需求,为其定制精准的招聘方案,涵盖美国本地招聘、外派人才筛选、美籍专家对接等服务,已经出色帮助数百家企业高效完成海外人才招聘工作。
三、美国人才分布及薪酬特点
中企想要借助美国猎头公司高效完成美国招聘、海外人才招聘,需要深入了解美国人才分布、行业人才特点及薪酬水平。结合《2026中国企业出海招聘白皮书》公布的数据,美国招聘人才分布具体可拆解如下:
1、美国各州人才分布及原因
美国人才分布呈现区域集中性,主要集中在加利福尼亚州、德克萨斯州、纽约州,三大州人才总量占美国38.7%,核心原因的产业布局与教育资源差异:
加利福尼亚州:科技、娱乐人才聚集地。硅谷坐落于此,聚集了谷歌、苹果等科技巨头,形成成熟科技生态,吸引全球科技人才,也是大疆、华为等中企在美研发中心的核心布局地;好莱坞带动泛娱乐人才聚集,适配短剧、游戏等行业出海需求。该州拥有斯坦福、加州伯克利等顶尖高校,能够持续输送高端技术、创意人才。
德克萨斯州:高端制造、能源人才聚集地。该州制造业发达,汽车、航空航天、石油化工产业突出,福特、通用等车企设有生产基地,适配中企新能源、高端制造出海的人才需求;同时,该州能源产业成熟,储能、光伏等领域人才充足,是新能源行业企业重点布局的地区之一。
纽约州:金融、跨境电商、泛娱乐人才聚集地。纽约是全球金融中心,金融科技人才充足;同时,纽约消费市场发达,跨境电商、DTC品牌聚集,运营、销售人才丰富;百老汇带动泛娱乐人才聚集,适配短剧、APP等行业需求。纽约大学、哥伦比亚大学等输送大量商务、创意、运营人才。
(图片来源:智乐聘全球猎头公司《2026中国企业出海招聘白皮书》)
2、美国不同行业人才分布特点
结合中企出海核心行业,美国各行业人才分布呈现明显细分特征:
新能源、储能行业:人才集中在加州、德州。加州注重新能源政策扶持,光伏、储能人才充足;德州能源产业发达,新能源汽车、储能技术人才聚集,同时靠近墨西哥,便于对接墨工厂人才。
科技硬件(无人机)行业:人才集中在加州硅谷。硅谷科技生态完善,无人机、人工智能、智能设备领域人才密集,研发、合规人才储备充足,是大疆、华为等企业研发中心的首选地。
泛娱乐行业:人才集中在加州、纽约州。加州好莱坞聚集编剧、导演等内容人才;纽约州泛娱乐运营、合规人才充足,适配短剧、APP等行业的本地化需求。
高端制造行业:人才集中在德州、密歇根州。德州制造业发达,工程机械、光伏设备人才充足;密歇根州是美国汽车产业核心,汽车制造、零部件技术人才聚集,适配新能源汽车本地化生产需求。
跨境电商&DTC行业:人才集中在纽约州、加州。纽约州消费市场发达,运营、销售、供应链人才充足;加州电商生态成熟,独立站运营、社交媒体营销人才聚集。
(特斯拉位于德州的超级工厂
图片来源:中国证券报)
3、美国不同岗位人才求职特点及薪酬水平
美国人才求职注重职业发展、工作平衡与薪酬福利,不同岗位求职特点与薪酬差异显著,结合智乐聘美国猎头事业部在《白皮书》公布的数据整理如下:
开拓市场型岗位
求职特点:本土人才更注重佣金比例、晋升空间,青睐有成熟渠道资源的企业;注重工作灵活性,反感过度加班。
薪酬水平:销售岗位年薪约8-15万美元,区域销售经理12-20万美元,市场推广岗位年薪7-12万美元,资深市场经理13-18万美元。
研发中心型岗位
求职特点:高端人才注重研发投入、技术氛围,青睐有核心技术的企业;重视知识产权保护与职业成长,部分人才愿意参与中美技术交流。
薪酬水平:研发工程师年薪10-18万美元,资深工程师18-25万美元;数据科学家、人工智能专家年薪15-28万美元,高端技术专家25-40万美元。
建立工厂型岗位
求职特点:技术岗位注重技能提升、安全保障,管理岗位注重权限、薪酬稳定性,青睐合规经营、福利完善的企业。
薪酬水平:技术工程师年薪9-16万美元,质量管控专员7-12万美元;工厂厂长年薪18-30万美元,生产经理12-20万美元。
本地化运营型岗位
求职特点:合规、人力资源岗位注重企业合规性、职业稳定性,内容运营岗位注重创意空间;均重视企业文化适配。
薪酬水平:合规专员年薪8-13万美元,合规经理14-22万美元;人力资源经理12-19万美元,内容运营专员7-11万美元,本地化运营经理13-20万美元。
此外,美国招聘人才普遍重视福利,中企需提供完善的医疗保险、养老保险、带薪休假等福利,部分高端人才还会关注股权激励,这也是美国猎头公司帮助中企吸引并留住美国本土人才的关键。
(图片来源:智乐聘全球猎头公司《2026中国企业出海招聘白皮书》)
四、智乐聘助力中企出海美国的实战案例
中企出海美国,每走一步都举步维艰,智乐聘依托自己美国猎头事业部强大的人脉资源和寻访能力,成功为多家出海美国的企业完成了美国本土人才招聘和0到1团队搭建工作,下面是节选自《2026中国企业出海招聘白皮书》的几个成功案例:
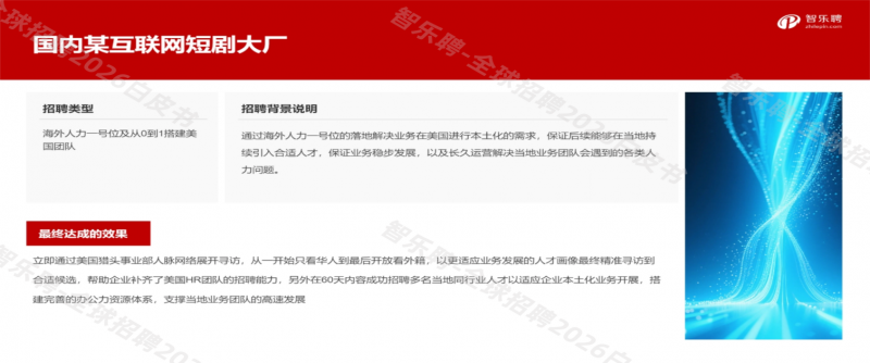
案例一:60天帮助某TOP级短剧公司从0到1搭建美国团队
2025年初,一家国内头部短剧平台决心全力进军北美市场,要求3个月内必须完成美国团队从0到1的搭建,核心挑战是时间以及文化差异。接单后智乐聘启动了在洛杉矶和纽约的海外猎头网络,2周锁定HRD岗,60天内完成了剧本创意总监、制片人、到UA等多个岗位人员到位。
案例二:帮助某头部家居企业完成北美全链条人才搭建
某家居企业进驻美国市场,并计划在全美扩张门店。涉及岗位极其复杂,从工厂端的厂长、供应链经理,到零售端的销售、视觉陈列师等,智乐聘利用在美国猎头行业积累的资深顾问网络,对美国家居进行了地毯式的人才Mapping,成功为该企业完成了全链条人才搭建。
案例三:帮助某新能源公司完成北美销售团队搭建
某新能源车企进入美国市场时,急缺一位熟悉当地法规并且有丰富新能源汽车销售经验的当地人作为一号位打开美国市场,智乐聘美国猎头事业部根据企业要求展开双向寻访,最后通过转介绍成功交付该岗,总用时37天。
案例四:帮助某科技硬件企业强化北美研发与合规团队
该企业刚进入美国是常时收到了很大的阻碍,当时急缺政府关系(GR)和联邦系统销售岗位,智乐聘用时43天帮助该企业成功招聘到合适人才,确保了该企业在美国市场的顺利开局。
案例五:帮助某跨境电商头部企业本土化品牌升级
国内头部跨境电商企业,在美国转型升级时遇到了阻碍,急需招聘品牌公关总监和可持续发展经理确保品牌的成功转型,智乐聘美国猎头事业部凭借在美国快时尚电商领域的强大人脉网成功确保了两个岗位的及时交付。
(图片来源:智乐聘全球猎头公司《2026中国企业出海招聘白皮书》)
五、写在最后:困境与曙光,人才是桥梁
目前,中企出海美国依然面临诸多困境:地缘政治的波动、文化冲突下的管理摩擦、以及动辄上百万美金的用工风险。很多企业在美国折戟,不是因为产品不好,而是因为“人”没摆对位置。但种种迹象都表明,未来正在变得越来越好。那些真正尊重市场规律、愿意放权给本土团队、舍得在美国猎头服务上投入精力的企业,正在北美大陆生根发芽,蓬勃发展。
在这个过程中,像智乐聘这样的美国猎头公司,扮演的不仅仅是简历搬运工的角色,更是文化的翻译官、风险的防火墙、战略的落地者。通过精准的美国人才招聘,帮助企业在茫茫人海中找到那个既能听懂中国战略意图,又能执行美国本土战术的关键人物。
本文所有数据、案例均来自智乐聘《2026中国企业出海招聘白皮书》,这份手册涵盖:
·美国各州人才分布地图(精准定位人才聚集地)
·各出海美国行业薪酬明细(2026最新数据,对标预算)
·中企出海招聘避坑清单(规避合规、用工风险)
·本土化团队搭建SOP(直接套用)
·智乐聘实战案例全集(含寻访技巧)
感兴趣的企业负责人、HR、海外业务负责人,可在智乐聘后台回复【白皮书】自动获取完整版手册,帮你高效搞定美国招聘,顺利扎根北美市场!














